beat365官方网站
联系我们
设为首页
加入收藏
学校首页
部门首页
部门简介
通知公告
规章制度
下载专区
依法治校
师德师风举报专栏
业务流程
通知公告
部门首页
>
通知公告
>
正文
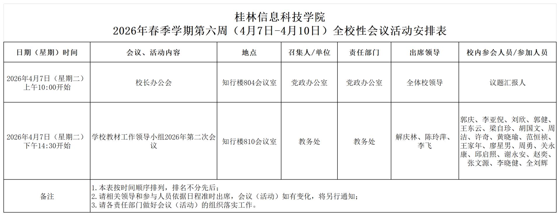
2026年春季学期第六周全校性会议活动安排表
发布日期:2026-04-07 浏览次数:
上一篇
下一篇