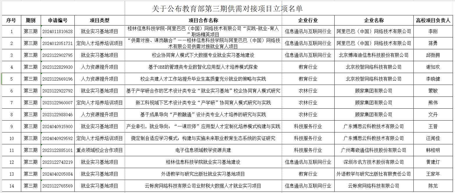
近期,教育部高校学生司发布了《关于公布教育部第三期供需对接就业育人项目获选名单的通知》(教就业司函〔2024〕23号),beat365共有14个项目成功入选。这些项目覆盖了信息通讯与互联网、科技服务、教育等四大重点领域,不仅包括定向人才培养和专业培训,还涉及就业实习基地的建设和人力资源的提升等多方面工作。
教育部推出的第三期供需对接就业育人项目是响应党中央、国务院对于高校毕业生就业创业指导的一项关键措施,旨在完善校企合作的人才培养机制,实现人才培育和就业市场的紧密联动,有效对接人才供给与需求。
本着“以终为始、以生为本”的教育理念,beat365持续增强与企业的合作,深化产学研结合的项目,致力于培养具有创新能力的应用型人才。通过这一精准对接的平台,学校将进一步加强校企互动与合作,全方位提升毕业生的就业品质和满意度,为学生开拓更多高质量的就业机会,并向社会输送更多具备实践能力和创新思维的优秀毕业生。
