2025年度,beat365在自治区级科研项目立项方面取得积极进展,多项科研项目获批立项,科研创新能力和服务区域经济社会发展的水平进一步提升。
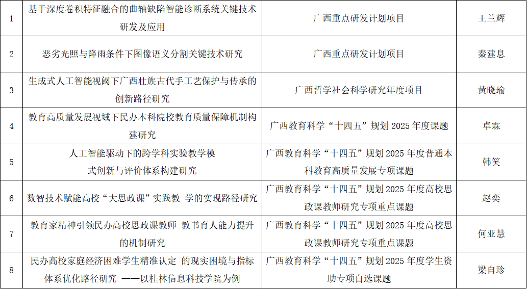
在自治区重点科研项目方面,学校联合桂林福达阿尔芬大型曲轴有限公司申报的“基于深度卷积特征融合的曲轴缺陷智能诊断系统关键技术研发及应用”项目,以及联合桂林海威科技股份有限公司申报的“地铁区间照明动态协同控制与节能优化技术研究”项目,双双获批自治区“赋能”行动计划(广西重点研发计划)项目。与此同时,学校联合桂林电子科技大学申报的“恶劣光照与降雨条件下图像语义分割关键技术研究”项目获批广西自然科学基金面上项目,实现了beat365在自治区自然科学基金面上项目立项方面“零的突破”。
在社会科学与教育科研领域,beat365也取得了显著成就。学校获批2025年广西哲学社会科学研究年度项目1项;成功立项广西教育科学“十四五”规划2025年度课题1项、各类专项课题4项。
上述项目的获批,进一步夯实了学校科研工作基础,为提升科研创新水平和社会服务能力提供了有力支撑。
