beat365官方网站
设为首页
|
加入收藏
学校首页
学院首页
学院新闻
学院概况
学院简介
学院领导
组织机构
场馆中心
荣誉殿堂
历史沿革
师资队伍
师资团队
师德师风举报
人才培养
专业介绍
公共体育
产教融合
实验实训
党团建设
组织介绍
校体委
工会工作
就业信息
就业前景
就业指导
学科建设
教学教研
团队项目
学术研究
设为首页
|
加入收藏
学校首页
学院首页
学院新闻
学院概况
学院简介
学院领导
组织机构
场馆中心
荣誉殿堂
历史沿革
师资队伍
师资团队
师德师风举报
人才培养
专业介绍
公共体育
产教融合
实验实训
党团建设
组织介绍
校体委
工会工作
就业信息
就业前景
就业指导
当前位置:
学院首页
->
学科建设
->
正文
学科建设
教学教研
团队项目
学术研究
精品课程
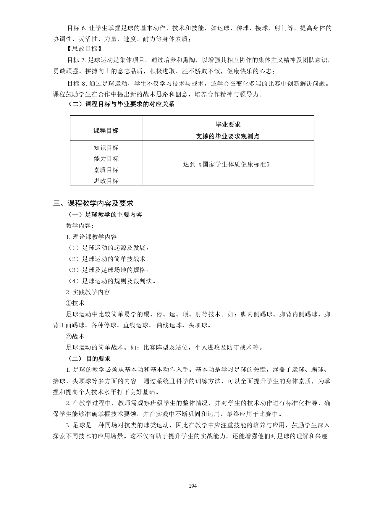
足球教学大纲
信息来源:
发布日期:2025-08-20
上一条:
体育舞蹈教学大纲
下一条:
网球教学大纲
beat365官方网站